2138cn太阳集团(中国VIP认证)古天乐代言品牌-Green Moving Future
·校主站
·数字校园
·网上服务平台
首页
学院概况
学院沿革
学院领导
师资建设
教授 副教授
讲师
企业导师
外籍教师
专业设置
商务英语
应用日语
应用韩语
应用俄语
旅游英语
实习就业
社会实践
顶岗实习
毕业生风采
实习就业管理文件
学生工作
通知公告
团总支学生会
学生活动
2138cn太阳集团古天乐
制度建设
学习视点
创先争优
教学科研
教学管理文件
教学科研动态
教研统计
当前位置:
首页
>>
资讯中心
>>
通知公告
>>
正文
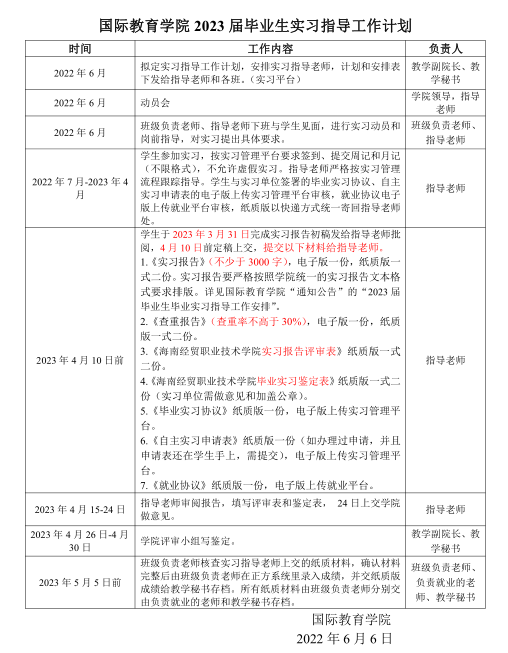
国际教育学院2023届(2020级)毕业生顶岗实习安排
来源:
2138CC太阳集团-国际教育学院
日期:
2022年06月09日 08:19
点击:
属于:
通知公告
为做好国际教育学院2023届毕业生(2020级)顶岗实习,特制定此安排。具体详情如图及附件。
国际教育学院2023届毕业生(2020级)毕业顶岗实习安排.zip
上一:
推广普通话--国际中文教育中文水平等级标准
下一:
关于教材费退费的通知
友情链接
+
Copyright © 2011-2026 2138cn太阳集团(中国VIP认证)古天乐代言品牌-Green Moving Future 版权所有
琼ICP备10200870号-1
地址:海南省海口市美兰区桂林洋高校区 邮编:571127